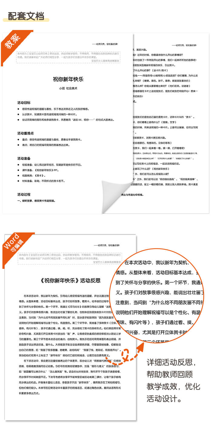
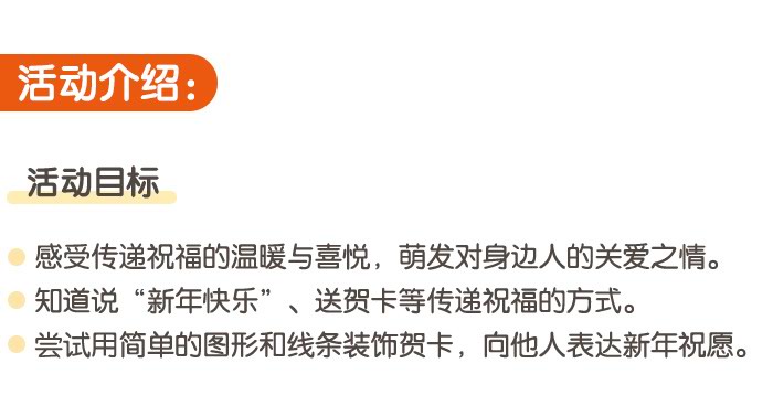
小班-祝你新年快乐

课件教案社会

感受新年氛围并制作手工贺卡

祝你新年快乐_详情页1.jpg
祝你新年快乐_详情页2.jpg
祝你新年快乐_详情页3.jpg
祝你新年快乐_详情页4.jpg
loading
祝你新年快乐_详情页5.jpg
祝你新年快乐_详情页6.jpg
祝你新年快乐_详情页7.jpg
课件教案

资源明细(大小:30.8M)

      祝你新年快乐_社会美术_小班_课件.pptx

      19.7M

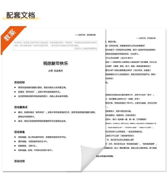
      祝你新年快乐_社会美术_小班_活动反思.docx

      34K

      祝你新年快乐_社会美术_小班_教案.docx

      40K

      祝你新年快乐_小班_故事视频.mp4

      10.4M

      贺卡_小班_纸面教具

    • 1-贺卡1.jpg

      378K

    • 2-贺卡2.jpg

      264K