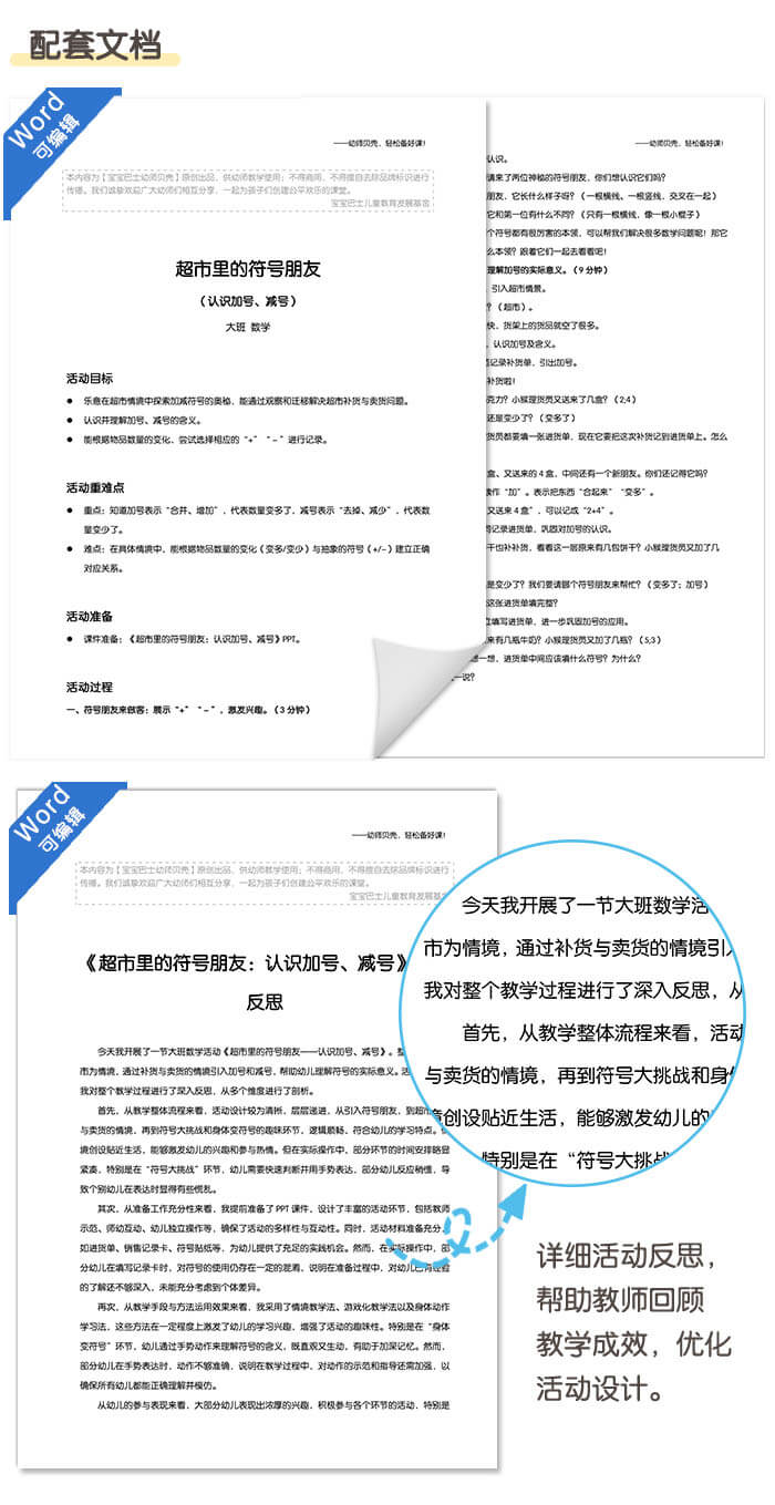
大班-认识加号、减号

课件教案数学

认识并理解加号、减号的含义

超市里的符号朋友_详情页1.jpg
超市里的符号朋友_详情页2.jpg
超市里的符号朋友_详情页3.jpg
超市里的符号朋友_详情页4.jpg
超市里的符号朋友_详情页5.jpg
超市里的符号朋友_详情页6.jpg
课件教案

资源明细(大小:6.6M)

      超市里的符号朋友:认识加号、减号_数学_大班_课件.pptx

      6.5M

      超市里的符号朋友:认识加号、减号_数学_大班_教案.docx

      42K

      超市里的符号朋友:认识加号、减号_数学_大班_活动反思.docx

      36K