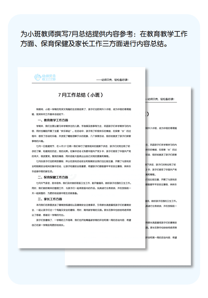
托小班-7月工作总结
工作文档
轻松完成小班七月份工作总结
使用须知
本内容为【宝宝巴士幼师贝壳】原创出品,供幼师教学使用;不得商用,不得擅自去除品牌标识进行传播,否则将追究责任。我们诚挚欢迎广大幼师们相互分享,一起为孩子们创建公平欢乐的课堂。
工作文档
资源明细(大小:36K)
小班7月工作总结_计划总结_小班.doc
36K
前往打开