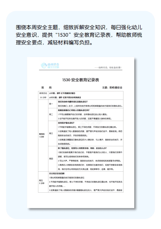
防性侵安全教育
工作文档
了解隐私部位,学会保护自己
不要掀我的衣服
保护隐私部位,防性侵
课件教案
夏季气象安全教育
了解夏季常见天气,学会自我保护
工作文档
性教育安全环创
学习保护自己了解男女生不一样
环创
我不要亲亲和抱抱
防性侵,学会自我保护
课件教案
国庆假期安全教育
安全欢乐过国庆
工作文档
外出安全教育
了解外出安全的注意事项
工作文档
国家安全教育
了解国家安全的注意事项
工作文档
期末教育随笔(2025)
提供教育随笔参考
工作文档
饮食安全教育
帮助幼儿养成良好的饮食习惯
工作文档
幼儿园上学期期末资料
各类完善的幼儿记录
工作文档
防溺水安全教育
让孩子远离溺水隐患
工作文档
用电安全教育
了解基本的用电安全小知识
工作文档
我从哪里来
了解自己被孕育的过程
课件教案
使用须知
本内容为【宝宝巴士幼师贝壳】原创出品,供幼师教学使用;不得商用,不得擅自去除品牌标识进行传播,否则将追究责任。我们诚挚欢迎广大幼师们相互分享,一起为孩子们创建公平欢乐的课堂。
工作文档
资源明细(大小:42K)
防性侵安全教育记录_工作文档_小中大班.doc
42K
前往打开