国庆假期安全教育
工作文档
节日
安全欢乐过国庆
国庆假期安全
预防传染病乘车交通居家饮食
课件教案
夏季气象安全教育
了解夏季常见天气,学会自我保护
工作文档
食品安全教育
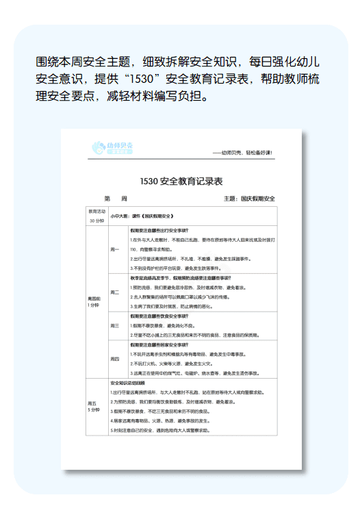
“1530”安全记录表
工作文档
防拐防骗安全教育
“1530”安全记录
工作文档
国庆中秋假期安全
假期饮食消防外出居家防传染安全
课件教案
防性侵安全教育
了解隐私部位,学会保护自己
工作文档
假期安全
了解假期时需注意的安全事项
课件教案
外出安全教育
了解外出安全的注意事项
工作文档
五一假期安全教育
“1530”安全记录表
工作文档
国家安全教育
了解国家安全的注意事项
工作文档
期末教育随笔(2025)
提供教育随笔参考
工作文档
饮食安全教育
帮助幼儿养成良好的饮食习惯
工作文档
唱响红歌拉拉赛
感受国庆节节日氛围
活动方案
语言区-国庆节翻翻书
感受祖国文化的博大精深
区角
国庆节知识竞赛
在活动中增加对祖国和家乡了解
活动方案
幼儿园上学期期末资料
各类完善的幼儿记录
工作文档
厉害了我的国
了解祖国的发展与强大
课件教案
使用须知
本内容为【宝宝巴士幼师贝壳】原创出品,供幼师教学使用;不得商用,不得擅自去除品牌标识进行传播,否则将追究责任。我们诚挚欢迎广大幼师们相互分享,一起为孩子们创建公平欢乐的课堂。
工作文档
资源明细(大小:42K)
国庆假期安全教育记录_工作文档_小中大班.doc
42K
前往打开