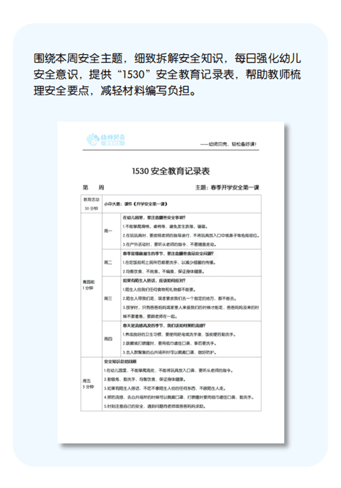
春季开学安全
工作文档
开学
了解春季开学安全注意事项
福气上上签
开启美好新学期
活动方案
一起迎福气
跳房子迎福气,红包雨话吉祥
活动方案
开学大吉
打造开学喜庆氛围,讨个好彩头
环创
开学跨栏
让开学仪式更加丰富
活动方案
春季开学互动展板(祝福款)
蛇年迎新春,开启新学期
环创
福气开学礼
百福米迎开学,红鸡蛋庆新岁
活动方案
兔年春季开学环创
迎接新学期
环创
开学寄语(2025)
开学暖心寄语送给孩子
工作文档
春日限定开学礼
春季开学仪式
活动方案
魔法成长树
开学仪式,画成新学期的成长
活动方案
我们开学啦
感觉升班的快乐
活动方案
龙腾迎开学
开学互动展板
环创
春季开学互动展板(春天款)
和春姑娘一同迎开学
环创
龙年话吉祥
2024春季开学创意活动
活动方案
团团圆圆迎开学
开学元宵互动展板
环创
开学典礼流程展板
梳理开学典礼流程
环创
开学典礼活动展板
为开学印上小手印
环创
使用须知
本内容为【宝宝巴士幼师贝壳】原创出品,供幼师教学使用;不得商用,不得擅自去除品牌标识进行传播,否则将追究责任。我们诚挚欢迎广大幼师们相互分享,一起为孩子们创建公平欢乐的课堂。
工作文档
资源明细(大小:42K)
春季开学安全第一课教育记录_工作文档_小中大班.doc
42K
前往打开