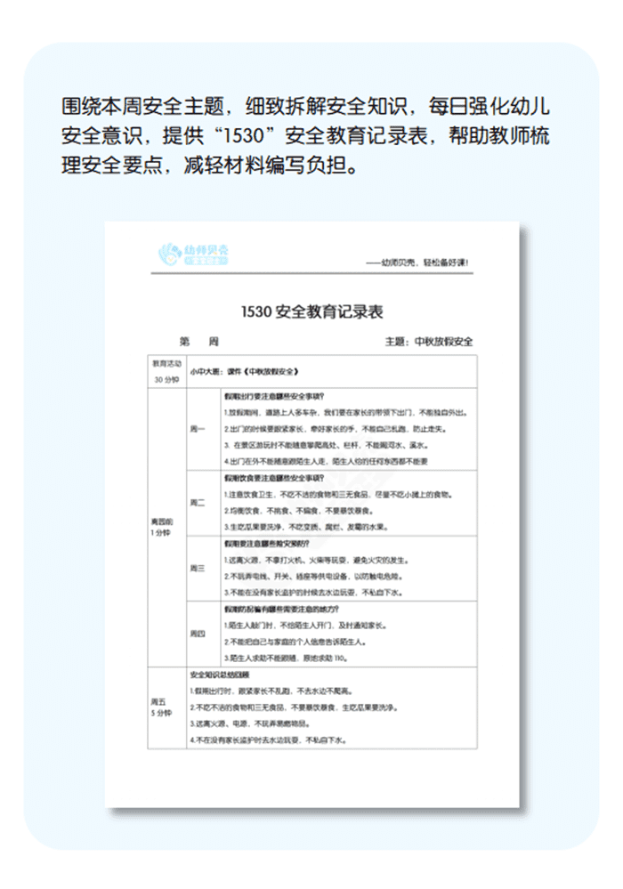
中秋放假安全教育
工作文档
节日
安全快乐过中秋
月饼品鉴会
五感多角度探究,深化月饼认知
活动方案
中秋月饼圆
通过学习单调查并了解月饼
活动方案
我的中秋赏月计划
一起计划美好的中秋赏月夜吧
活动方案
中秋赏月大会
在赏月大会中放飞奇思妙想
活动方案
中秋节
中秋由来及习俗,制作月饼手工
课件教案
今年中秋很快乐
走进中秋,生成多元活动
活动方案
月饼盒
中秋节做个月饼盒装月饼
手工
中秋主题环创素材
中秋月儿明,幼儿园里喜盈盈
环创
月满花灯
绘制并折叠独一无二的中秋花灯
手工
中秋装饰素材
用不同元素组合出更多创意布置
环创
使用须知
本内容为【宝宝巴士幼师贝壳】原创出品,供幼师教学使用;不得商用,不得擅自去除品牌标识进行传播,否则将追究责任。我们诚挚欢迎广大幼师们相互分享,一起为孩子们创建公平欢乐的课堂。
工作文档
资源明细(大小:42K)
中秋放假安全教育记录_工作文档_小中大班.doc
42K
前往打开