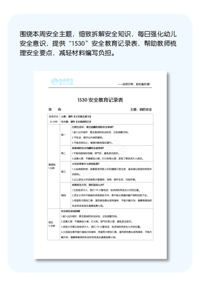
消防安全教育(一)
工作文档
节日
了解消防安全的注意事项
使用须知
本内容为【宝宝巴士幼师贝壳】原创出品,供幼师教学使用;不得商用,不得擅自去除品牌标识进行传播,否则将追究责任。我们诚挚欢迎广大幼师们相互分享,一起为孩子们创建公平欢乐的课堂。
工作文档
资源明细(大小:41K)
消防安全教育记录_工作文档_小中大班.doc
41K
前往打开