防欺凌安全教育
工作文档
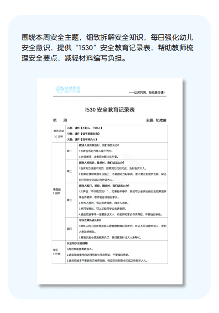
了解不欺负别人,也不能被欺负
我不欺负人
防校园霸凌,不做小霸王
课件教案
请不要欺负我
面对欺凌,勇敢说不,保护自己
课件教案
不抓人不咬人
了解抓人咬人危害,防欺凌
课件教案
不许嘲笑我
防欺凌,学习应对言语欺凌
课件教案
使用须知
本内容为【宝宝巴士幼师贝壳】原创出品,供幼师教学使用;不得商用,不得擅自去除品牌标识进行传播,否则将追究责任。我们诚挚欢迎广大幼师们相互分享,一起为孩子们创建公平欢乐的课堂。
工作文档
资源明细(大小:41K)
防欺凌安全教育记录_工作文档_小中大班.doc
41K
前往打开