防拐防骗安全教育
工作文档
学习防拐防骗的知识
防拐防骗我知道
了解四种拐骗套路及应对措施
课件教案
防拐防骗安全教育
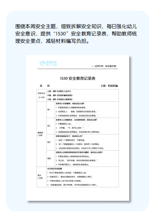
“1530”安全记录
工作文档
防拐骗安全环创
知道不能随便跟陌生人走
环创
防拐骗:奇怪的人跟着我
判断是否被跟踪及掌握应对方法
课件教案
对陌生人说不
保护自己,不轻信陌生人
课件教案
安全教育环创素材
加强安全教育的意识
环创
使用须知
本内容为【宝宝巴士幼师贝壳】原创出品,供幼师教学使用;不得商用,不得擅自去除品牌标识进行传播,否则将追究责任。我们诚挚欢迎广大幼师们相互分享,一起为孩子们创建公平欢乐的课堂。
工作文档
资源明细(大小:41K)
防拐防骗安全教育记录_其他材料_小中大班.doc
41K
前往打开