劳动节假期安全教育
工作文档
节日
了解劳动节假期的安全注意事项
假期安全
了解假期时需注意的安全事项
课件教案
清明假期安全教育
了解清明假期安全的注意事项
工作文档
国庆假期安全
预防传染病乘车交通居家饮食
课件教案
中秋假期安全
月饼美味不贪吃,外出牵紧大人手
课件教案
寒假安全(2025)
闯关游戏,巩固寒假安全知识
课件教案
五一假期安全
预防传染性疾病防溺水乘车防拐
课件教案
端午节假期安全教育
引导孩子注意端午假期安全
工作文档
家里的危险
了解居家安全问题及其预防方法
课件教案
端午节安全
吃粽子划龙舟交通防拐溺水
课件教案
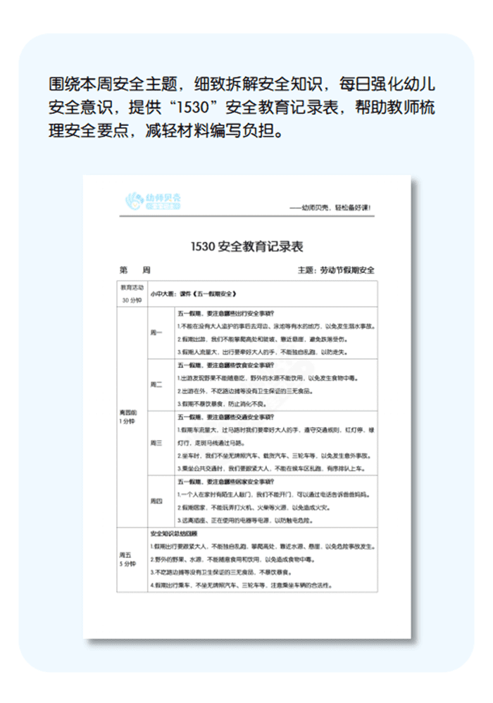
五一假期安全教育
“1530”安全记录表
工作文档
清明节安全
了解清明节假期需注意的安全事项
课件教案
假期安全小知识
思维导图,趣味巩固
工作文档
国庆中秋假期安全
假期饮食消防外出居家防传染安全
课件教案
暑假安全(2025)
防溺水防暑居家饮食外出雷雨台风
课件教案
使用须知
本内容为【宝宝巴士幼师贝壳】原创出品,供幼师教学使用;不得商用,不得擅自去除品牌标识进行传播,否则将追究责任。我们诚挚欢迎广大幼师们相互分享,一起为孩子们创建公平欢乐的课堂。
工作文档
资源明细(大小:42K)
劳动节假期安全教育记录_工作文档_小中大班.doc
42K
前往打开