中大班-国家安全教育
工作文档
节日
了解国家安全的注意事项
全民国家安全教育
共筑安全梦,同护国家安
环创
国家安全小卫士
维护国家安全的意识及方法
课件教案
守护祖国妈妈的安全
学习儿歌及手势舞,了解守护方法
课件教案
国家安全日国旗下讲话(2026)
顺利开展国家安全日国旗下讲话
工作文档
饮食安全教育
帮助幼儿养成良好的饮食习惯
工作文档
夏季气象安全教育
了解夏季常见天气,学会自我保护
工作文档
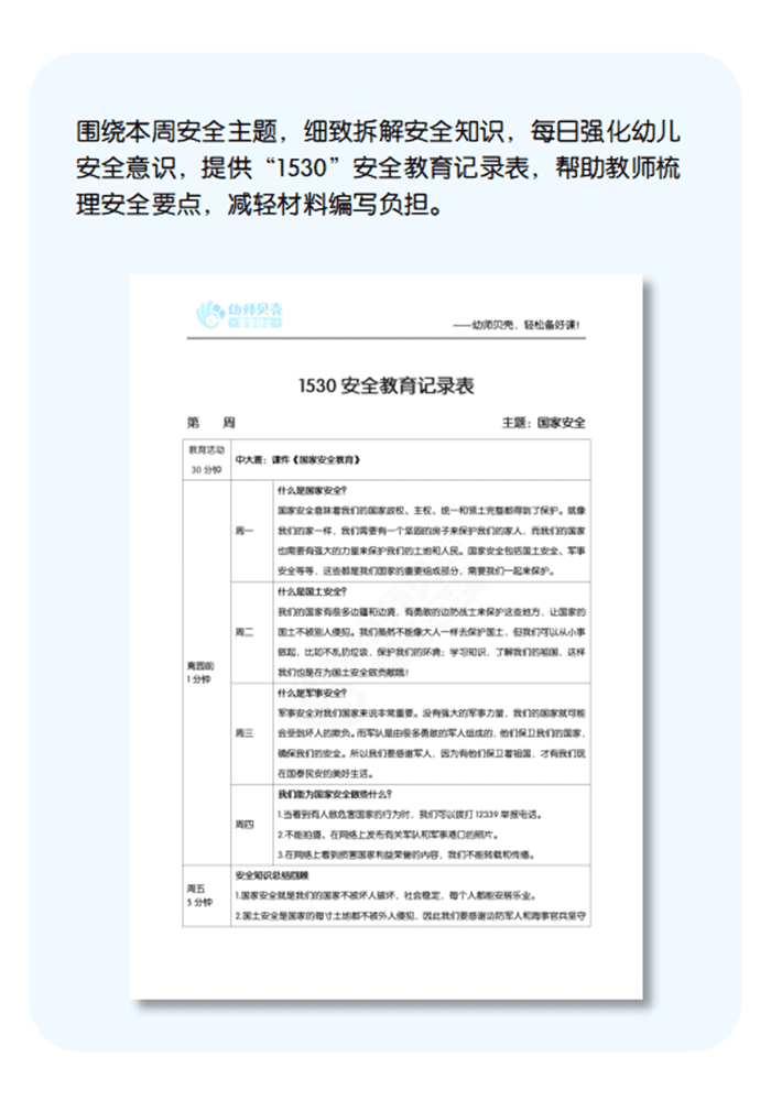
食品安全教育
“1530”安全记录表
工作文档
防拐防骗安全教育
“1530”安全记录
工作文档
安全教育环创素材
加强安全教育的意识
环创
正确坐和站
听故事了解错误坐姿与站姿的危害
课件教案
交通安全记心间
在游戏中巩固六大交通安全知识
课件教案
防溺水安全教育
增强防溺水安全意识
工作文档
我从哪里来
了解自己被孕育的过程
课件教案
公祭日,请默哀
知国家公祭日及纪念方式,学默哀
课件教案
使用须知
本内容为【宝宝巴士幼师贝壳】原创出品,供幼师教学使用;不得商用,不得擅自去除品牌标识进行传播,否则将追究责任。我们诚挚欢迎广大幼师们相互分享,一起为孩子们创建公平欢乐的课堂。
工作文档
资源明细(大小:41K)
国家安全教育记录_工作文档_中大班.doc
41K
前往打开