中班-1月月计划(2026)
工作文档
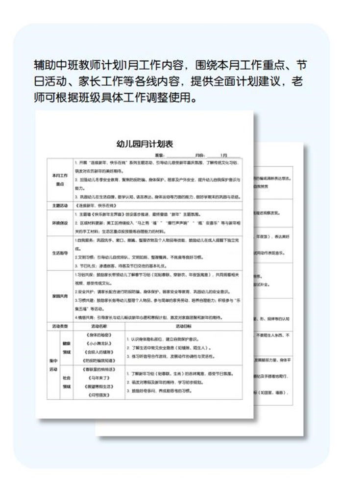
26年1月工作计划
使用须知
本内容为【宝宝巴士幼师贝壳】原创出品,供幼师教学使用;不得商用,不得擅自去除品牌标识进行传播,否则将追究责任。我们诚挚欢迎广大幼师们相互分享,一起为孩子们创建公平欢乐的课堂。
工作文档
资源明细(大小:39K)
1月月计划(2026)_计划总结_中班.docx
39K
前往打开