大班-5月月计划(2026)
工作文档
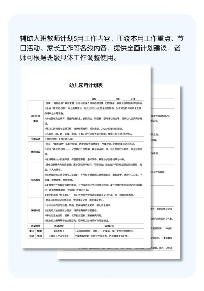
26年5月月计划
使用须知
本内容为【宝宝巴士幼师贝壳】原创出品,供幼师教学使用;不得商用,不得擅自去除品牌标识进行传播,否则将追究责任。我们诚挚欢迎广大幼师们相互分享,一起为孩子们创建公平欢乐的课堂。
工作文档
资源明细(大小:55K)
5月工作计划(2026)_工作文档_大班 .docx
55K
前往打开