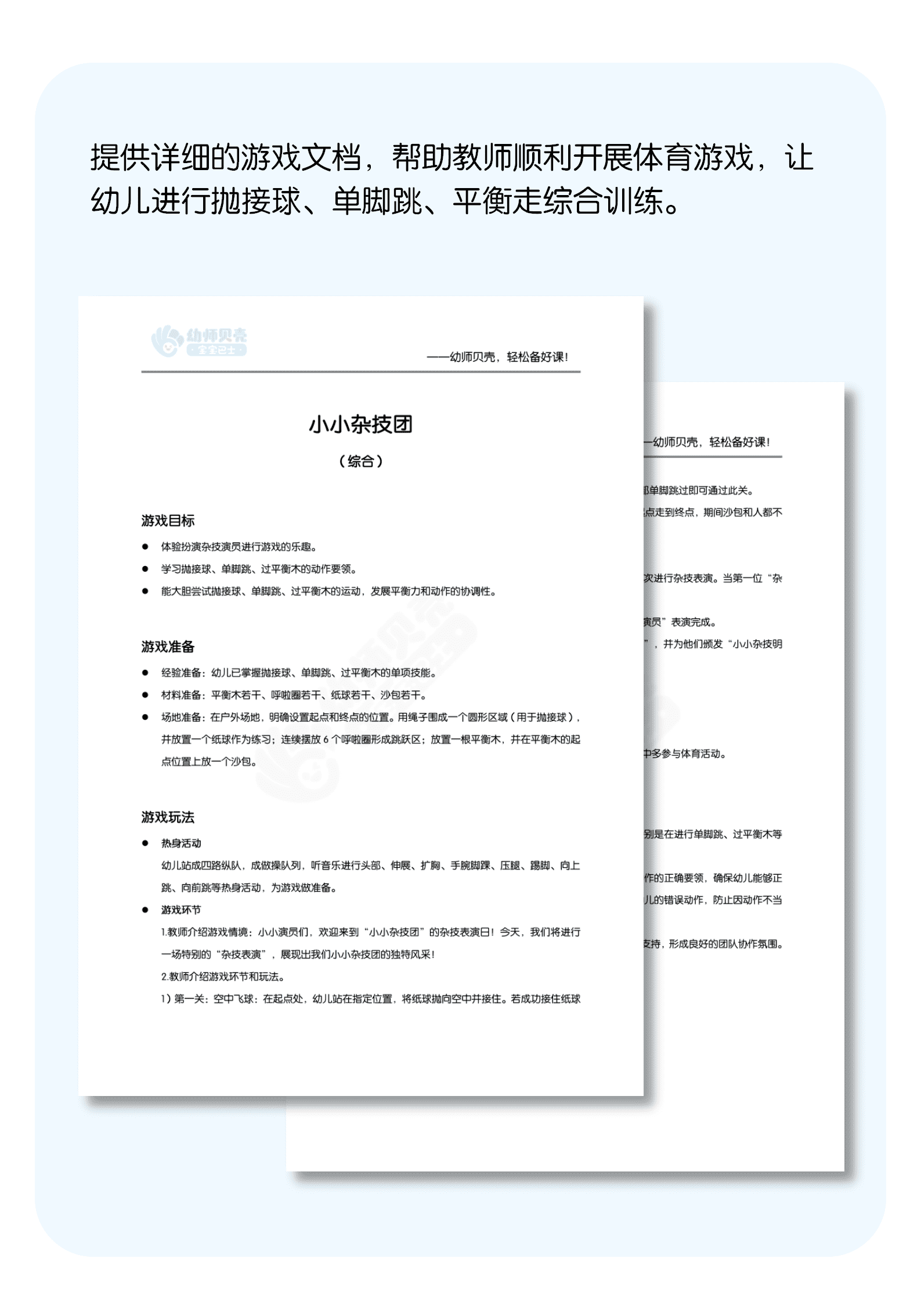
中班-小小杂技团
游戏
健康
体育游戏,综合游戏训练
使用须知
本内容为【宝宝巴士幼师贝壳】原创出品,供幼师教学使用;不得商用,不得擅自去除品牌标识进行传播,否则将追究责任。我们诚挚欢迎广大幼师们相互分享,一起为孩子们创建公平欢乐的课堂。
游戏
资源明细(大小:40K)
小小杂技团_体育游戏_中班_游戏说明.doc
40K
前往打开