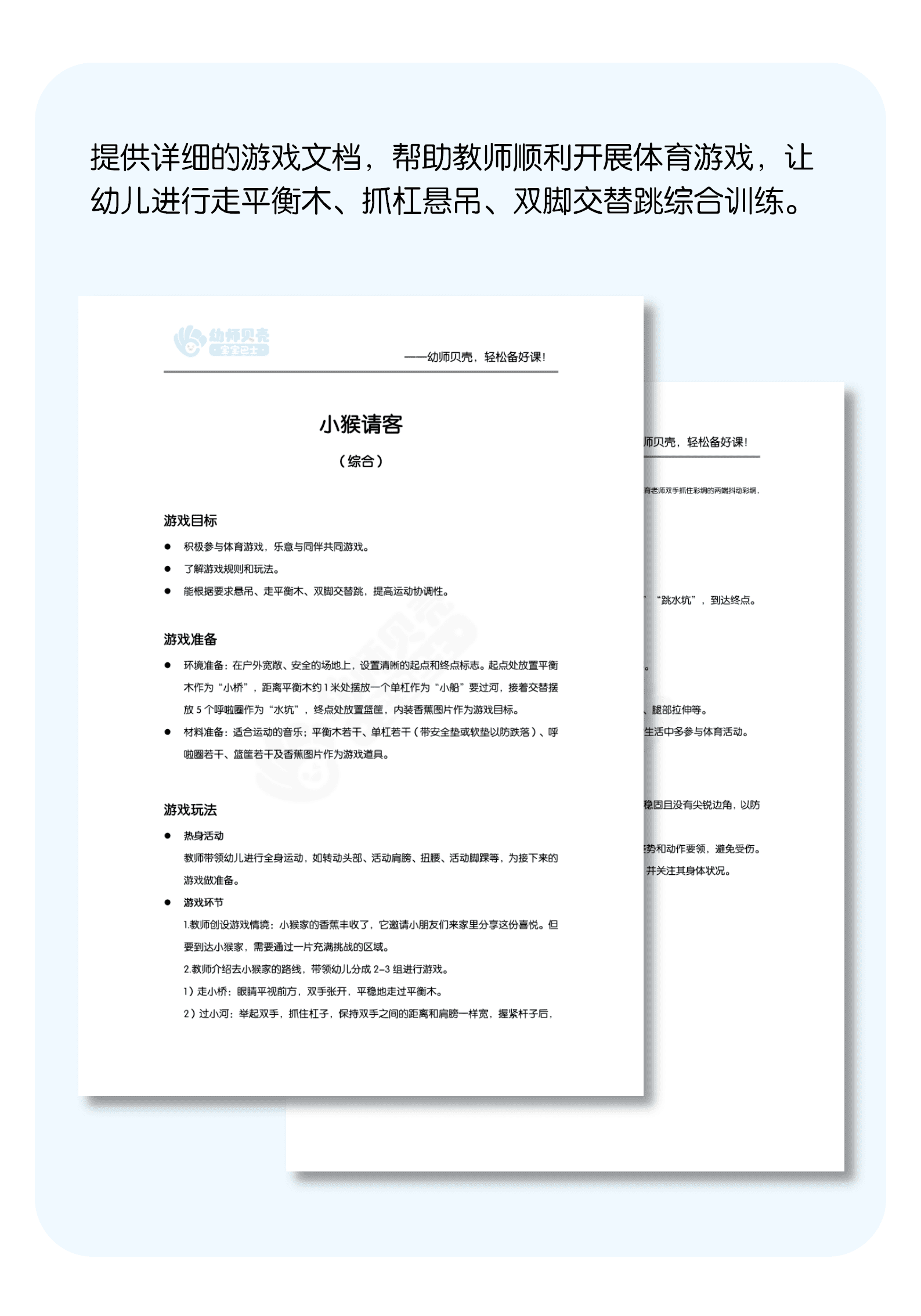
小班-小猴请客
游戏
健康
体育游戏,抓杆悬吊平衡木双脚跳
使用须知
本内容为【宝宝巴士幼师贝壳】原创出品,供幼师教学使用;不得商用,不得擅自去除品牌标识进行传播,否则将追究责任。我们诚挚欢迎广大幼师们相互分享,一起为孩子们创建公平欢乐的课堂。
游戏
资源明细(大小:41K)
小猴请客_体育游戏_小班_游戏说明.doc
41K
前往打开