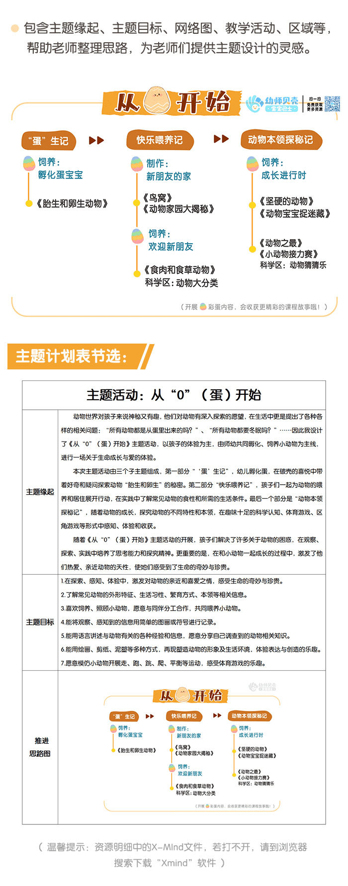
中班-从”0“(蛋)开始主题计划表
其他
动物
清晰展现主题计划
使用须知
本内容为【宝宝巴士幼师贝壳】原创出品,供幼师教学使用;不得商用,不得擅自去除品牌标识进行传播,否则将追究责任。我们诚挚欢迎广大幼师们相互分享,一起为孩子们创建公平欢乐的课堂。
资源
资源明细(大小:1.2M)
主题活动:从“0”(蛋)开始主题计划表.doc
552K
从“0”(蛋)开始主题网络图.png
489K
从”0“(蛋)开始主题网络图(可编辑).xmind
158K
前往打开